Instance Verification Kit (IVK)
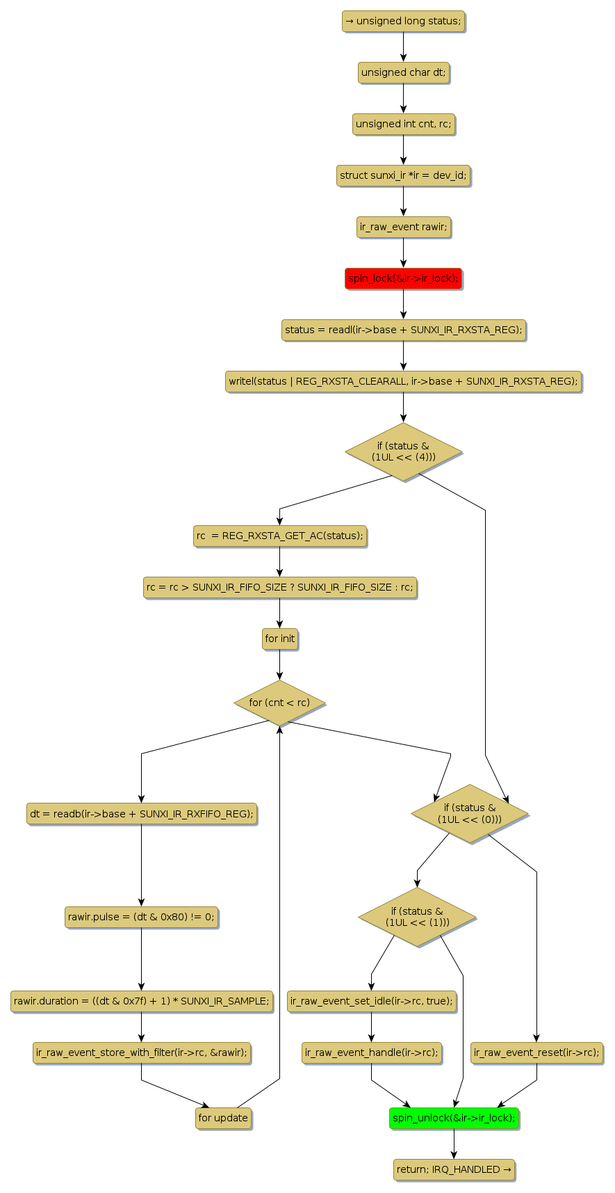
spin lock @ [3225+24+/linux-3.19-rc1/drivers/media/rc/sunxi-cir.c]
Instance Signature: ir_lock
|
The Matching Pair Graph:
|
|
Function Name
|
Control Flow Graph (CFG)
|
Events Flow Graph (EFG)
|
Source Correspondence
|
|
sunxi_ir_irq
|
|
|
[3058+12+/linux-3.19-rc1/drivers/media/rc/sunxi-cir.c]
|